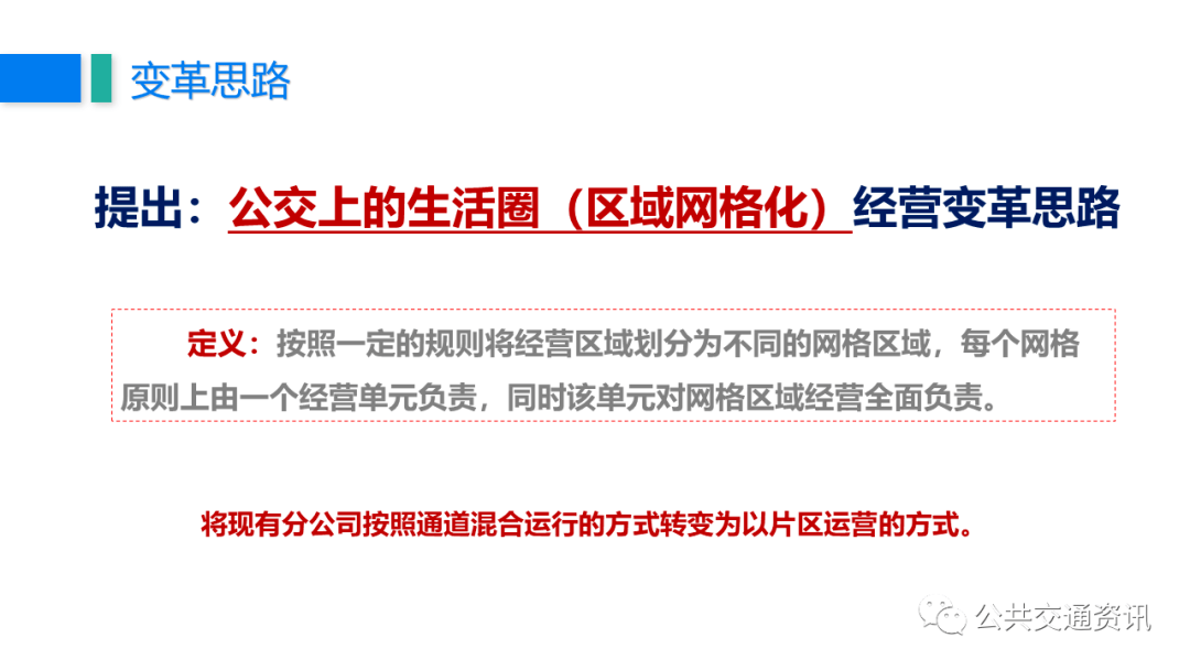
4月10-14日,重庆公交集团 在西南大学组织所属企业骨干中层管理人员培训班。党委委员、副总经理周正以《实施网格化运营,打造公交上的生活圈》为题授课,探索“公交上的生活圈”的建设方案。
周正重点讲解了交通出行的发展变化、公交上的生活圈由来、公交管理的变革策略,以及重庆公交集团的主要举措及未来将开展的工作。
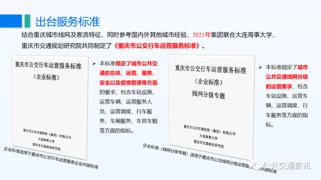
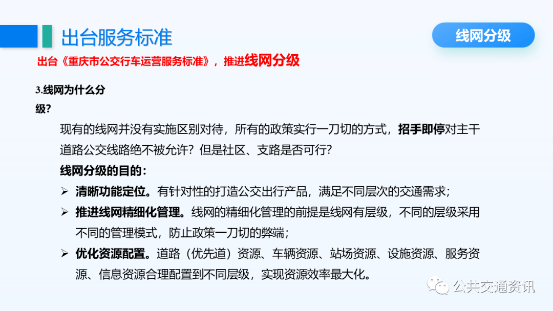
重庆公交集团出台了《重庆市公交行车运营服务标准》,调整线网布局,适应出行变化。
一是推进线网分级。标准提出打造“快、干、支、微、特”五级公交线网层级,构建层次分明、功能明确、结构清晰、职能互补、衔接合理的网络结构,满足多样化、个性化公交出行需求,建立可持续发展的公交服务体系。
二是优化线网结构。目前集团有500条常规公交线路与轨道交通形成接驳,占公交线路总数71%,公轨换乘量日均24万人次,占轨道客流16%,占公交客流6%;轨道换乘客流也存在不平衡性,其中南部换乘率23%,北部22%,西部17%,两江13%。因此分析典型轨道特征,强化轨道接驳支线是未来一段时间的工作重点。
三是打造集中调度。集中调度——资源共享、灵活调度、客流导向。集中调度是网格化区域范围内,利用大数据手段,根据客流需要,将本区域内的车辆进行有效的整合利用,实时调控车辆班次,实现资源效力最大化。以GIS电子地图、卫星定位、移动通讯等技术为基础,通过实时采集公交运营数据,并进行大数据分析后指导运营线路车辆的实时调度,从而提高调度水平。
四是研发灵活巴士。灵活巴士(R-F BUS):属于一种路径可变的需求响应公交,兼具个人交通与公共交通的特性,为解决由于道路、公交线路设置等因素造成的接驳(轨道、枢纽站)服务不足的情况;通过集合常规公交、拼车等不同出行服务优点,专门面向高峰通勤需求,提出R-F BUS,根据乘客实际出行需求,动态规划当前最优路径,在社区与接驳点(轨道、枢纽站)间实现即时、少步行、直达、精准的公交服务。
五是开展数据分析。以数据采集、分析、应用为主线,构建一体化网格运营分析体系。
六是开展社区运营服务调研活动。对重点区域和社区开展调研活动,收集市民出行需求,以提升运营服务质量。
重庆公交集团未来将开展的工作:一是鼓励试点,百花齐放。集团支持各公司网格化试点,努力实现百花齐放的网格化运营;二是磨炼利器,科技赋能。研发新技术,打磨新技能,利用元宇宙、数字孪生等新理论助力网格化运营;三是量化区域,完善体系。以数据说话,通过网格化指标量化运营区域,并完善考核管理体系。
相关链接


沪公网安备31011502010460号