2026年04月17日
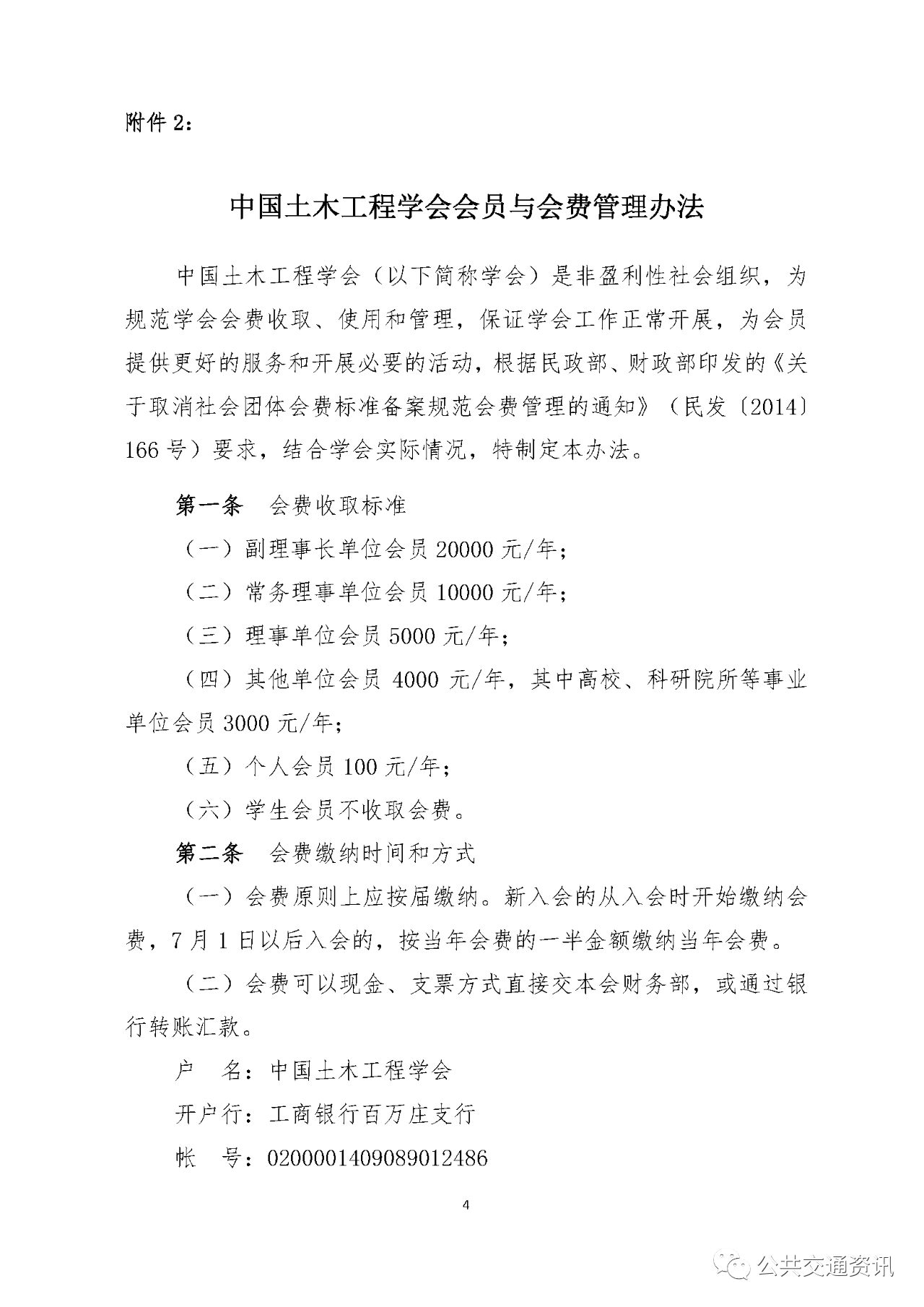
星期五
设为首页
加入收藏
首 页
新闻资讯
行业动态
政策法规
技术数据
人物访谈
活动专题
产品展示
行业黄页
线路查询
动态播报
2025市民出行新方案 | 久事公交开通首条需求响应式定制班线
第九届公交都市发展论坛 (深圳)邀请函
石河子市公交公司荣获全国五一劳动奖状
宜昌公交春节滨江观光定制巴士18日开行!
传承张謇精神•厚植为民情怀•党建引领前行•文化润企发展——南通公交集团发布全新企业文化理念体系
创新 实践 沟通 | 聚焦「智慧公交」目标 助推公交转型发展——沪苏城市公交企业经验交流会在通顺利召开
岁月为鉴人民为证,百年北京公交实现历史性跨越!
今日生效!新《安全生产法》处罚条款对照
交通运输部、科学技术部发布关于科技创新驱动加快建设交通强国的意见
关于贯彻落实中国土木工程学会《关于开展会员发展试点工作的通知》的通知
2021年12月16日 09:58:00 来源: 访问:次
关于贯彻落实中国土木工程学会
《关于开展会员发展试点工作的通知》的通知
各会员单位:
为了进一步夯实学会工作基础,提升学会的吸引力和凝聚力,充分调动和发挥学会各分支机构在本专业领域的影响力、号召力以及发展会员的积极性,中国土木工程学会(以下简称“总会”)于近日印发了《关于开展会员发展试点工作的通知》,计划在城市公共交通分会等四家分支机构开展会员发展试点工作。为认真贯彻落实总会通知精神,现将试点工作相关要求通知如下:
一、会员申请及注册
(一)会员申请。根据《中国土木工程学会会员与会费管理办法》、《关于开展会员发展试点工作的通知》,城市公共交通分会(以下简称“分会”)现有的正、副理事长、常务理事、理事及会员单位,须统一申请为总会的“其他单位会员”。申请成为总会单位会员后,方可继续享有分会会员现有的权利及参加分会组织的各项学术交流等会员活动。
(二)会员注册。会员注册由分会负责统一办理,2022年1月30日前,分会现有会员单位须提供会员注册信息表(见附件1)。
二、会费标准及缴纳
(一)会费标准。由分会统一注册加入总会的会员,均为总会的“其他单位会员”,会费标准为4000元/年,其中高校、科研院所等事业单位会员3000元/年。总会会费收取标准(见附件2)。
(二)会费缴纳。会费按年缴纳。每年下半年新入会的会员,按当年会费的一半金额缴纳当年会费。
会费通过银行转账汇款缴纳,转账汇款单上请注明“公交分会”字样。汇款户名、开户行及账号如下:
户 名:中国土木工程学会
开户行:工商银行百万庄支行
帐 号:0200001409089012486
2022年会费请于2022年2月15日~3月25日缴纳,会费缴纳后由总会开具由财政部印制的“社会团体会费统一收据”,汇款单影印件或图片请于汇款当月及时发送到分会电子邮箱。
三、其他事项
(一)会员证书。会员完成注册及会费缴纳,经总会审核后,由总会制作会员证书,会员证书制作完成后由分会负责将会员证书发放给会员单位。
(二)联系人:
金丽英 电话:021-65668910
手机:13651957586
杨晓莉 电话:021-65661003
手机:15601698806
电子邮箱:cuptamsc@163.com
附件:
1、《会员注册信息表》
2、《中国土木工程学会会员与会费管理办法》
中国土木工程学会城市公共交通分会
2021年12月8日
上一篇:
六安公交:一抹靓丽“志愿红” 助力创建“文明城”
下一篇:
开公交车犯困怎么办?你的转发将拯救无数生命!
相关链接
台州公交部署二季度安全工作 | 高度重视安全生产 压实安全主体责任 盯牢各大重点领域
包头公交部署下阶段安全工作 | 锚定收官目标 丰富工作内涵 压实责任链条 聚焦关键环节
激发职工创新活力 扬州公交深入推进“五小”竞赛活动
文以载道传薪火 妙笔传声筑同心 | 济南公交部署2026年宣传思想文化工作暨意识形态工作
【安全】城市公交班前叮嘱的重要性及主要内容
郑州“交旅融合”催生文旅经济新生态
丹东公交部署二季度安全工作 | 紧扣季节特点 夯实安全基础 深化隐患排查 强化科技赋能 树牢责任意识
郑州公交研究部署资产盘活工作 | 明确目标任务 压实各级责任 全力抓好落实
线路优化+车辆“大改小”
风轻柳动,济南公交全力保障清明假期市民出行
近期焦点
第九届公交都市发展论坛在深...
坚定信心决心 卯足干劲拼劲 ...
向优奔赴再发力!徐州公交全...
3年新增186处公交站点!雄安...
【地铁】上海出台全国首个专...
关爱城市“摆渡人” | 全国近...
10大举措,1份合同!520,上...
“第六届(2021)宇通杯全国...
连续6年!银隆再登“全球新能...
520公交驾驶员关爱日:情满公...
扫一扫
公交信息网微信公众号bus_info
客车网
客车信息网
中国商用汽车网
中国道路运输网
中国交通新闻网
中国汽车报
城市公共交通杂志
北京公交
上海巴士
天津公交
重庆公交
广州一汽
广州二汽
广州三汽
乌鲁木齐公交
西宁公交
银川公交
西安公交
太原公交
杭州公交
南京公交
济南公交
郑州公交
石家庄公交
大连公交
苏州城市交通管理处
厦门公交
青岛公交
宁波公交
金华公交
舟山公交
台州公交
湖州公交
衢州公交
丽水公交
嘉兴公交
连云港公交
南通公交
泰州公交
镇江公交
扬州公交
徐州公交
常州公交
长治公交
关于我们
企业文化
免责声明
广告服务
联系方式
Copyright © 2007-2019 bus-info.cn Inc. All Rights Reserved.
网站设计
备案号:
沪ICP备17055837号
沪公网安备31011502010460号